2023年4月17日《关于承认和执行外国仲裁裁决的公约》(下称《纽约公约》)已对东帝汶生效,至此,涉外案件的仲裁裁决可在包括中国在内的172个国家得以承认与执行。基于执行的便利性,在跨境纠纷中当事人首选的争议解决方式为仲裁,尤其在国际贸易、海商航运行业更为明显,而提交仲裁的前提是在当事人之间存在有效的仲裁协议。
一、法律适用的比较分析
在涉外仲裁与司法实践中,涉外仲裁协议[注2]效力认定涉及的法律问题较为复杂。通常,约定的仲裁条款越简短,涉及的法律问题越复杂,分析法律适用的难度越大。如“仲裁地在香港适用英国法律”,该涉外仲裁条款是否有效呢?这个问题的关键在于该仲裁协议的法律适用,即准据法的确定。简言之,是以哪个法域的法律规定来认定该涉外仲裁协议自身是否有效?实践中,关于涉外仲裁协议的法律适用,当事人没有像约定主合同实体争议准据法那么重视,往往是没有约定的。主流观点趋势是当事人没有明确选择仲裁协议法律适用的,选择的准据法仅适用于合同实体争议,仲裁协议效力认定需单独确定准据法。那么如何确定涉外仲裁协议效力的准据法?从比较法的角度来分析。
1、域外立法与实践
涉外仲裁协议的法律适用,国际通行的基本原则是尊重当事人意思自治,即允许当事人协议选择仲裁协议适用的法律。但在当事人未协议约定法律适用时,目前国际上尚未形成通行的缺省规则来确定涉外仲裁协议的法律适用[注3]。
在当事人未明确约定涉外仲裁协议法律适用的缺省规则上,《纽约公司》第5条第1款确定的是以仲裁地法确定涉外仲裁协议的法律适用,同样以仲裁地法确定法律适用的还有《瑞典仲裁法》和《苏格兰仲裁法》[注4]。 有的国家采用主合同准据法作为当事人未协议约定时涉外仲裁协议的法律适用,如英国部分法院和新加坡部分法院[注5]的实践。但英国法律委员会于2023年9月6日发布的关于修改英国《1996年仲裁法》(the Arbitration Act 1996)的最终研究报告和相应的条文修改建议草案第1.142条关于涉外仲裁协议的法律适用,建议在没有当事人约定时,以仲裁地法作为涉外仲裁协议效力认定的准据法[注6]。
有的国家适用与涉外仲裁协议具有最密切联系的法律,如美国《第二次冲突法重述》第218条。有的国家采取“使其有效”立法原则来确定仲裁协议的法律适用,而不拘泥于仲裁地法或主合同准据法,如《瑞士联邦国际私法》第178条和2003年《西班牙仲裁法案》第9.6条[注7]。而法国关于涉外仲裁协议的法律适用采取最为宽泛的规则,即完全根据当事人的意思表示来认定仲裁协议的存在与效力,而“去本地化”的排除内国法的适用,直接依据“国际商事交易中正义的根本要求”(the fundamental requirements of justice in international commerce)审查仲裁协议的效力[注8]。
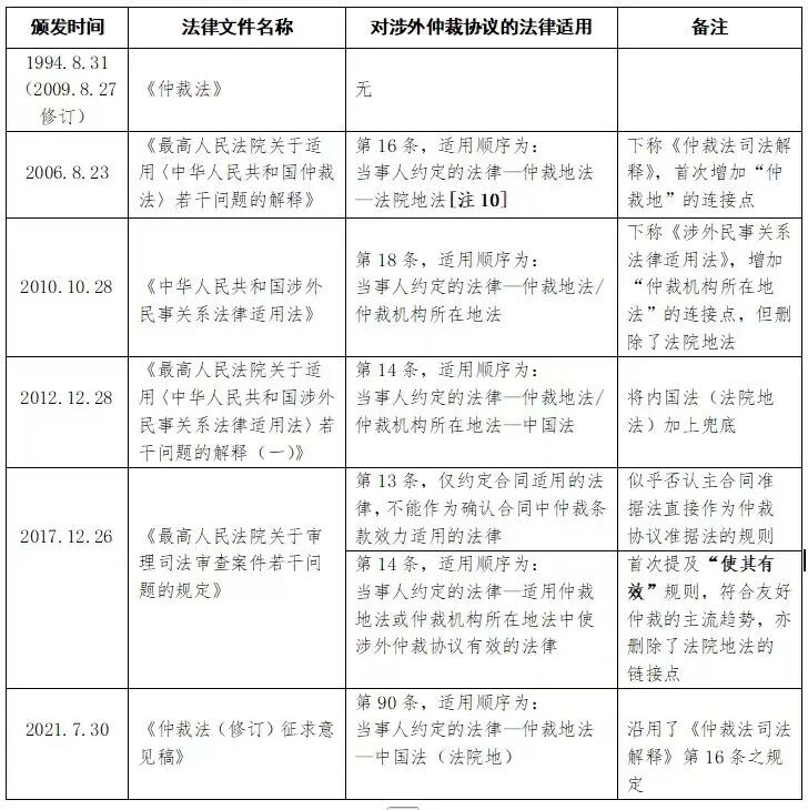
2、中国立法
关于涉外仲裁协议的法律适用,我国法律和司法解释的规定有一个历史沿革的过程,随着对仲裁日益友好的态度而增加连接点,具体沿革可总结为下表[注9]:
由此,可以看出,在当事人没有约定适用法律时,最新的司法解释《最高人民法院关于审理司法审查案件若干问题的规定》(下称“仲裁司法审查司法解释”)确定的缺省规则是适用仲裁地法或仲裁机构所在地法使仲裁协议有效者,且直接规定了不能直接适用主合同准据法作为涉外仲裁协议的适用法律。但《仲裁法(修订)征求意见稿》对涉外仲裁协议法律适用的立法选择,在缺省规则上选择了仲裁地法,并在没有约定仲裁地或约定不明确时以中国法(内国法院地法)来兜底。关于该立法选择,笔者认为:
法院地法兜底无必要性,原因在于按照《仲裁法(修订)征求意见稿》第27条和第91条之规定,是能够在当事人未约定仲裁地时确定仲裁地的(仲裁机构所在地和仲裁庭决定仲裁地);但却可以考虑引入“使其有效”规则,在仲裁地法认定仲裁协议无效而法院地法认定仲裁协议有效时,可适用法院地法,以最大限度尊重当事人约定时要求以仲裁解决争议的合理预期。
二、特定情形下涉外仲裁协议的效力认定
1、多层次仲裁条款的效力
关于多层次仲裁条款,是指将仲裁最为最终救济的多层次争议解决条款,通常表现为按步骤将不同的争议解决方式有机衔接在一起,常以和解、调解、专业公断人公断等“替代性纠纷解决机制”作为前置性程序,以仲裁作为最终救济途径的仲裁条款约定形式。该种多层次仲裁条款在商业交易合同中经常出现,按是否具有可执行性可分为以下两种类型:
第一,原则性的前置条件约定,如“发生纠纷应协商,协商不成的提起仲裁”。
第二,具有可执行性的前置条件约定,如“以书面通知形式协商,30日内协商未果,一方才可提起仲裁” 。
涉外仲裁条款中出现该类多层次仲裁条款的效力,仍需先行确定涉外仲裁协议的法律适用,根据适用的准据法来确定该种多层次涉外仲裁条款的效力。若准据法为中国法,中国现行《仲裁法》及相关司法解释并未对包含仲裁前置程序的仲裁条款效力问题作出明确规定,且实践中当事人在首次开庭前主张仲裁协议因前置程序未履行而无效的案例也并不常见。
但在申请撤销仲裁裁决的案件中法院关于多层次仲裁条款的倾向性态度认为:第一,对于未履行原则性前置条件的仲裁条款效力问题,最高人民法院在《关于润和发展有限公司申请不予执行仲裁裁决案件的审查报告的复函》([2008]民四他字第1号)中认为:当事人“申请仲裁的行为,应视为已经出现了协商不成的结果,在前一项条件难以界定履行标准,而后一项条件已经成立的情况下,仲裁庭有权依据该仲裁协议受理案件。”近期的(2021) 京 04 民特186 号申请撤销仲裁裁决案,北京市第四中级人民法院即援引了上述批复的内容,承袭了最高法院的上述观点[注11]。第二,对于未履行具有可执行性的前置条件的仲裁条款效力认定上,在近年来申请撤销仲裁裁决的案件中,法院并未认定多层次仲裁条款无效而撤销仲裁裁决,如(2019) 沪01 民特 250 号申请撤销仲裁裁决案[注12]、(2019) 京 04民特 310 号申请撤销仲裁裁决案等。虽法院没有因未履行具有可执行的前置条件而认定多层级仲裁条款而无效,原因是申请撤销裁决案件中仲裁庭已受理案件,且当事人亦未在仲裁庭首次开庭前提出异议,根据《仲裁法司法解释》第 13条之规定,不构成撤销裁决的理由。反之,如果约定了具有可执行性的前置条件的多层级仲裁条款,一方申请仲裁,另一方直接以一方未履行前置条件为由至法院申请认定该仲裁协议无效,如何处理对多层次仲裁条款效力认定问题进行了澄清,确认当事方有否依据协议中的前置争议解决程序进行协商或调解是仲裁申请可否受理的问题,而不是仲裁庭管辖权的问题[注13],即未履行多层次仲裁条款中的前置条件,不影响仲裁庭管辖该仲裁案件,简言之,不会因为未履行前置程序否定多层次仲裁条款的效力。知名的国际仲裁领域学者Gary B. Born 关于这一问题,也早在《国际商事仲裁》中评论记载:“合同程序要求的特征因法律制度而异,但国际法庭和国家法院的一般看法是,不遵守仲裁协议的前置程序条件(如事先谈判的要求)涉及仲裁的可受理性,而不是仲裁庭的管辖权。”[注14]
2、 “先裁后诉”争议解决条款的效力认定
关于“先裁后诉”争议解决条款的效力,最高法院在2021年12月31日发布的《全国法院涉外商事海事审判工作座谈会会议纪要》第94条明确规定:当事人在仲裁协议中约定争议发生后“先仲裁、后诉讼”的,不属于《仲裁法司法解释》第7条规定的仲裁协议无效的情形。根据仲裁法第九条第一款关于仲裁裁决作出后当事人不得就同一纠纷向人民法院起诉的规定,“先仲裁、后诉讼”关于诉讼的约定无效,但不影响仲裁协议的效力。理由很简单,“先仲裁”的约定已经明确具有当事人将争议提交仲裁解决的意思表示,不同于“或裁或诉”条款任一方当事人均既可以选择仲裁又可以选择诉讼的意思表示不明的情形。
3、单边选择仲裁条款
单边选择仲裁条款(Unilateral Optional Arbitration Clauses),又称非对称仲裁条款(Asymmetrical Arbitration Clauses),是指赋予商事合同中特定一方当事人以选择权,使其在争议出现后,可以选择将纠纷提交仲裁或诉讼的一种争议解决方式。该种条款的本质在于权利的不对称性,即一方当事人比另一方当事人拥有更多的争议解决方式选择权。在涉外仲裁协议中,如果当事人之间约定的仲裁条款系单边选择仲裁条款,仍须首先确定该涉外仲裁协议的法律适用,根据确定的准据法来判断该单边选择仲裁条款的法律效力。
立法层面中国仲裁法没有对单边选择仲裁条款作出安排,中国司法实践中关于单边选择仲裁条款的效力也并没有统一的意见,有的法院认为无效,如北京第二中级人民法院在(2016)京02民特93号民事裁定书中认为单边选择仲裁条款事实上赋予了当事人既可以选择仲裁,还可以选择诉讼的权利,据《仲裁法司法解释》第7条之规定,应当认定涉案仲裁条款无效。有的法院认为单边选择仲裁条款有效,如上海市第一中级人民法院在(2016)沪01民终3337号民事裁定书中阐述:“出售方可以选择将由此产生的一切争议提交瑞士楚格州法院解决或根据巴黎国际商会仲裁调解规则在楚格州进行仲裁”的约定,是“单边选择性争端解决条款”,通过该约定,双方同意授予出售方单方决定双方争议解决方式的权利。该约定由双方自愿达成,法律对此无禁止性规定,应尊重双方意思自治。在2023年10月25日发布的《北京金融法院涉金融仲裁司法审查白皮书》中特别提到的仲裁司法审查典型案例—(2022)京74民特4号柬埔寨光纤通信网络有限公司与国家开发银行确认仲裁协议效力纠纷一案[注15]中,北京金融法院先根据冲突规范确定案涉涉外仲裁协议的准据法为中国法,随后亦认为根据中国法的规定,案涉的“单边选择仲裁条款”并不是《仲裁法司法解释》第七条规定的“或裁或诉”条款,不会产生管辖权争议,因此该单边选择仲裁条款有效。
笔者赞同(2022)京74民特4号民事裁定中的观点,单边选择仲裁条款并不属于《仲裁法司法解释》第七条规定的“或裁或诉”条款,应属合法有效。原因在于:“或裁或诉”条款是指合同任一方当事人均既可选择仲裁又可选择诉讼的约定,由此导致争议解决方式存在不确定性,双方当事人提交仲裁或诉讼的意思表示均不明确。而单边选择仲裁条款中只有一方当事人可以选择将争议提交仲裁或诉讼,另一方没有选择权,一经有权方选择,争议解决方式即确定且排他,不会产生管辖权争议。换言之,在有权方作出选择之后,该种仲裁条款即如常规的仲裁条款或管辖协议一样是确定且唯一的,不会产生歧义的。为此,单边选择仲裁条款应认定为有效。
当前,国际仲裁理论发展的主流趋势是支持仲裁,中国在涉外仲裁协议效力认定的法律适用立法与实践中亦应与时俱进,在支持仲裁的理念下充分尊重当事人将争议提交仲裁的意思表示,这与《仲裁法(修订)征求意见稿》第21条将仲裁协议修订为“具有请求仲裁的意思表示的协议”之精神是一致的。在特定情形下的涉外仲裁协议效力认定时亦应从支持仲裁的角度出发,不轻易作出仲裁协议无效认定。
注 释:
1、本文所述的涉外仲裁协议,系指具有涉外因素的仲裁协议,而涉外因素的具体情形规定在《最高人民法院关于适用〈中华人民共和国涉外民事关系法律适用法〉若干问题的解释(一)》第一条。
2、实践中,涉外仲裁协议通常以合同中的仲裁条款形式出现,为此本文如无特殊说明,仲裁协议即指仲裁条款。
3、参见 廖雪钰:《国际商事仲裁协议法律适用规则的最新发展—基于英国与新加坡的实证研究》,载《商事仲裁与调解》2021年第3期,第107-120页。
4、1999年《瑞典仲裁法》第48条、2010年《苏格兰仲裁法》第6条均直接规定缺乏当事人约定时以仲裁地法作为确定涉外仲裁协议的适用法律。
5、英国最高法院在Enka v Chubb一案中确定在当事人未协议选择仲裁协议准据法时以主合同准据法作为仲裁协议的准据法,除非适用主合同准据法将会导致仲裁协议无效。 而新加坡高等法院在BNA诉BNB(2019)一案中,推定当事人选择了主合同准据法作为涉外仲裁协议的适用法律,但因为主合同准据法的中国仲裁法将会导致仲裁条款无效,因此适用仲裁地法。但该案在最高法院更改了高等法院关于仲裁地认定的观点,认为主合同准据法与仲裁地法不冲突,因此适用中国法为仲裁协议的适用法律。
6、英国法律委员会发布的1996 年仲裁法修订:最终报告摘要(Review of the Arbitration Act 1996: Summary of Final Report) ,来源于 https://lawcom.gov.uk/project/review-of-the-arbitration-act-1996/ ,访问日期:2023年11月11日。
7、参见 文稳、陈卫佐:《仲裁协议实质有效性准据法的确定:新方法的视角》,载《青海社会科学》2018年第3期,第134-140页。
8、Supra note 23,at 223. 来源于:廖雪钰:《国际商事仲裁协议法律适用规则的最新发展—基于英国与新加坡的实证研究》,载《商事仲裁与调解》2021年第3期,第111-112页。
9、参见 姚彬,时文娟:《起草涉外仲裁协议的考量因素》,来源于博事达律师圈公众号,https://mp.weixin.qq.com/s/vB9xBcgnp-QJq9NWwda9bg ,访问日期:2023年11月11日。
10、《仲裁法司法解释》第16条原文为:对涉外仲裁协议的效力审查,适用当事人约定的法律;当事人没有约定适用的法律但约定了仲裁地的,适用仲裁地法律;没有约定适用的法律也没有约定仲裁地或者仲裁地约定不明的,适用法院地法律。
11、该案中的仲裁条款为:因履行本协议所发生的争议,甲乙双方应友好协商解决,如协商不成,应向北京仲裁委员会申请仲裁。
12、该案仲裁条款为:关于本协议而产生的任何争议,各方应协商解决,如不能自开始协商之日起 30 日内就争议解决达成一致,任何一方均有权将争议提交上海仲裁委员根据其解释有效的仲裁规则进行仲裁。
13、参见 徐凯怡、卢家俊和黄晊晄,《最新香港仲裁案例:多层次争议解决条款不影响仲裁庭管辖权》,来源于:https://www.sw-hk.com/zh/lit-20210702-1/,访问日期:2023年11月11日。
14、参见 杰弗瑞,《香港仲裁实务-香港终审法院对“多层次仲裁条款”的效力之认定》,来源于:山海仲裁微信公众号,https://mp.weixin.qq.com/s/8YyO6d5ed3bRfBUZg9zI5A ,访问日期:2023年11月11日。
15、该案的单边选择条款约定为:22.本协议应受柬埔寨法律管辖并根据柬埔寨法律解释。23.1 除非质权人另有选择,因本协议引起的或与之有关的所有争议、分歧或要求,包括本协议的存在、有效性、解释、履行的问题,应提交中国国际经济贸易仲裁委员会(CIETAC)根据提起仲裁时有效的CIETAC仲裁规则进行仲裁,仲裁地点为北京,仲裁是终局性的,仲裁程序应以英语进行。 23.2尽管有第23.1条的规定,如果质权人选择,双方将服从柬埔寨法院的非排他性管辖权。
编 按:本文曾收入《长三角仲裁律师论坛仲裁理论与实务》(北京理工大学出版社2024年9月版)一书。





